f32 ของ PegorK อาจจะเป็นบอร์ด ESP32-C3 ที่มีขนาดเล็กที่สุดในโลก โดยมีขนาดเพียง 9.85 x 8.45 มม. ซึ่งมีขนาดใหญ่กว่าหัวต่อ USB Type-C เพียงเล็กน้อยเท่านั้น
บอร์ดมีขนาดที่เล็กมากจึงทำให้มีฟีเจอร์จำกัด, บอร์ดใช้ไมโครคอนโทรลเลอร์ ESP32-C3FH4 (RISC-V พร้อม WiFi และ Bluetooth) มาพร้อมกับพอร์ต USB-C, สายอากาศแบบเซรามิก และขา GPIO เพียงหนึ่งขาที่เชื่อมต่อกับ LED เท่านั้น
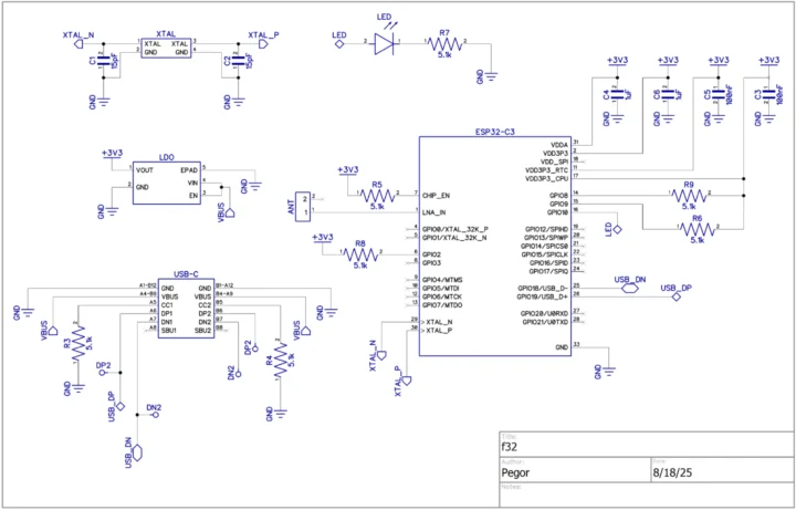
สเปคของ f32 :
- SoC – Espressif Systems ESP32-C3FH4
- ไมโครคอนโทรลเลอร์ RISC-V แบบ single-core 32 บิต ความถี่สูงสุด 160 MHz
- หน่วยความจำ – SRAM 400 KB
- สตอเรจ – flash 4MB
- การเชื่อมต่อไร้สาย – Wi-Fi 4 ย่าน 2.4 GHz และ Bluetooth 5.0
- USB – 1x พอร์ต USB Type-C สำหรับจ่ายไฟและโปรแกรมบอร์ด
- อื่น ๆ
- ไฟ LED ขนาดเล็กต่อกับ GPIO10
- สายอากาศเซรามิก
- Crystal
- การจ่ายไฟ – 5V ผ่านพอร์ต USB-C; มี LDO แปลงเป็น 3.3V
- ขนาด – 9.85 x 8.45 มม. (ความสูงประมาณ 4–5 มม.)

แผงวงจร (PCB) ถูกออกแบบด้วย DipTrace และผลิตด้วยความหนาบอร์ด 0.6 มม. ขนาดรูเจาะขั้นต่ำ 0.2 มม. และระยะลายวงจร/ระยะห่างขั้นต่ำ 4/4 mil เนื่องจากแทบไม่มีขา GPIO (ที่เข้าถึงได้ง่าย) ทำให้บอร์ดนี้ไม่ใช่บอร์ดสำหรับ IoT อย่างแท้จริง และมีการใช้งานที่ค่อนข้างจำกัด แต่มีการระบุว่ารุ่นถัดไปอาจจะเพิ่ม GPIO บางส่วนไว้ด้านข้างของ PCB และปรับปรุงวงจรสายอากาศ เนื่องจากทดสอบระยะสัญญาณได้สูงสุดเพียงประมาณ 38 เมตร ซึ่งอาจปรับปรุงได้ด้วยการแฮกฮาร์ดแวร์ ทำให้บอร์ดมีความหนามากขึ้นเล็กน้อย
แต่ WiFi ยังสามารถใช้สร้างเว็บอินเทอร์เฟซได้ และเฟิร์มแวร์เดโม (เป็นแบบ closed-source?) โดยมีส่วนติดต่อผู้ใช้ที่ให้ผู้ใช้สแกนจุดเชื่อมต่อ WiFi และเปิด/ปิด LED ได้ นอกจากนี้ยังมีหน้า “about” มาให้ด้วย
สามารถดูไฟล์ประกอบของโปรเจ็กต์ได้บน GitHub ซึ่งไม่น่าแปลกใจที่บอร์ดนี้ไม่ได้วางขาย ดังนั้นหากต้องการใช้งานคุณต้องผลิตขึ้นเอง โปรดทราบว่าบอร์ด ESP32-C3 ที่เล็กที่สุดในโลกนี้ใช้ชิ้นส่วนที่เล็กมากเป็นพิเศษ เช่น ตัวต้านทานขนาด 01005 (ตามภาพด้านล่าง) และ LED ขนาด 0.45 x 0.25 มม. ผู้พัฒนา PegorK แนะนำให้ใช้คีมปลายแหลมคุณภาพสูงเพื่อจับและประกอบชิ้นส่วนเหล่านี้

แปลจากบทความภาษาอังกฤษ : Ridiculously tiny ESP32-C3 board features USB-C, one LED, and a ceramic antenna

บรรณาธิการข่าวและบทความภาษาไทย CNX Software ได้มีความสนใจในด้านเทคโนโลยี โดยเฉพาะ Smart Home และ IoT



