8devices Maca 2 เป็นอุปกรณ์วิทยุรับส่งข้อมูลไร้สายกำลังส่งสูง แบบ plug-and-play ระยะไกลพิเศษ (ultra-long-range) ออกแบบมาเพื่อตอบโจทย์งานโดรน, UAS, หุ่นยนต์, ระบบสกัดกั้น, Industrial IoT และการสื่อสารระดับป้องกันประเทศ ซึ่งต้องการระยะทางไกล ความทนทาน และการขยายระบบได้ดี
อุปกรณ์มีกำลังส่งสูงสุด 39 dBm (36 dBm ต่อหนึ่ง RF chain) และมีความไวในการรับสัญญาณถึง –98 dBm ออกแบบมาสำหรับการสื่อสารแบบอากาศ-สู่-พื้นดิน (air-to-ground) และจุด-ต่อ-จุด (point-to-point) ในระยะไกลสูงสุดถึง 80 กิโลเมตร เพื่อให้ลิงก์มีความเสถียรในระยะทางที่ไกลมาก, ตัววิทยุรองรับช่องสัญญาณแบบแคบพิเศษตั้งแต่ 1.5 MHz ถึง 19.5 MHz ซึ่งช่วยเพิ่มอัตราส่วนสัญญาณต่อสัญญาณรบกวน (SNR) และเพิ่มความทนทานต่อสัญญาณรบกวนและการรบกวนแบบเจตนา (jamming) นอกจากนี้ยังมีพอร์ต Dual Ethernet, USB 2.0, UART, GPIO และรองรับไฟเลี้ยง 14–33 V DC สามารถทำงานในช่วงอุณหภูมิระดับอุตสาหกรรม และผลิตตามมาตรฐาน NDAA / TAA
สเปคของ 8devices Maca 2:
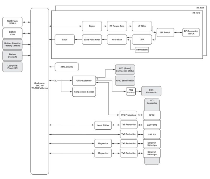
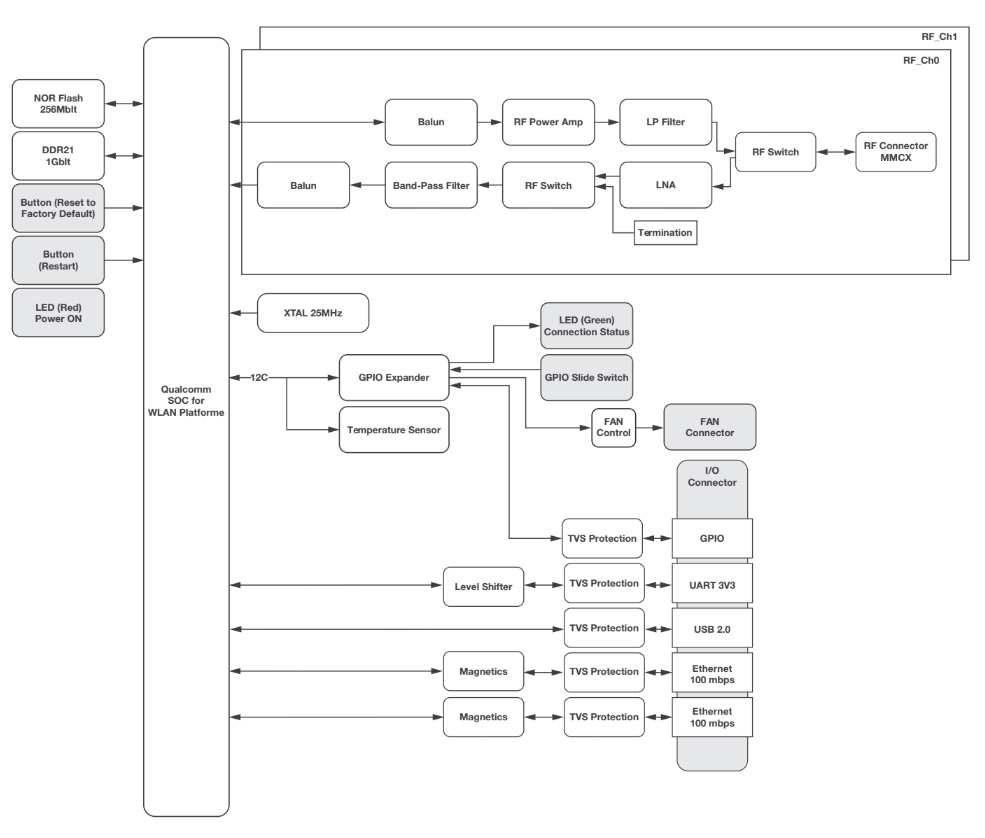
- SoC – Qualcomm SoC พร้อมซีพียู MIPS 24Kc,I-Cache 64 KB และ D-Cache 32 KB ; 650 MHz (มีความเป็นไปได้ว่าเป็น Qualcomm QCA9531 เช่นเดียวกับที่พบใน MikroTik wAP LoRa gateway หรือ GL.iNet GL-200 Thread border router )
- หน่วยความจำ – RAM 128 MB (บล็อกไดอะแกรมระบุ 1 Gbit)
- สตอเรจ – 32 MB (บล็อกไดอะแกรมระบุ 256 Mbit )
- เครือข่าย
- Ethernet – 2x พอร์ต RJ45 100 Mbps
- ระบบไร้สาย
- มาตรฐาน – IEEE 802.11 b/g/n (ปรับปรุงประสิทธิภาพ)
- โหมดวิทยุ – Single Band 2×2 MIMO
- ช่วงความถี่ – 2152 MHz ถึง 2852 MHz (ครอบคลุมย่าน 2.4 GHz ISM และเพิ่มอีก 616 MHz)
- ความกว้างช่องสัญญาณ – 1.5 MHz ถึง 19.5 MHz (เพิ่มทีละ 0.5 MHz) รวมถึง 20 MHz และ 40 MHz
- กำลังส่ง – สูงสุด 36 dBm ต่อ chain, รวมสูงสุด 39 dBm
- ความไวรับสัญญาณ – สูงสุด –98 dBm
- Modulation – สูงสุด 64-QAM
- อัตราข้อมูล – สูงสุด 300 Mbps ที่แบนด์วิดท์ 40 MHz
- ระยะทาง – สูงสุด 80 กม. (เชิงทฤษฎี แบบอากาศ-สู่-พื้นดิน)
- สายอากาศ – 2× MMCX
- USB – 1x พอร์ต USB 2.0
- Serial – UART 3.3V สำหรับดีบัก
- Expansion – GPIO ที่ตั้งโปรแกรมได้
- ความปลอดภัย – ChaCha20-Poly1305, AES-128 และ WPA2-CCMP
- อื่น ๆ
- ปุ่ม Reset
- ปุ่ม Factory
- ไฟ LED แสดงสถานะพลังงานและระบบ
- สวิตช์ GPIO แบบสไลด์ (ยังไม่ระบุการใช้งาน)
- Header สำหรับพัดลมภายนอก
- เซนเซอร์วัดอุณหภูมิบนบอร์ด
- พลังงาน
- แรงดันไฟเข้า – 14V ถึง 33V DC ผ่าน JST (รองรับแบตเตอรี่ 4S–7S)
- การใช้พลังงาน – สูงสุด 23.2 W ที่กำลังส่งสูงสุด
- ขนาด – 73 × 47 × 23 มม.
- น้ำหนัก – 74 กรัม
- ช่วงอุณหภูมิ – –40°C ถึง +85°C (ระดับอุตสาหกรรม)
- มาตรฐานการผลิต – NDAA / TAA, ผลิตในยุโรป
อุปกรณ์นี้มาพร้อม Robosoft ซึ่งเป็นแพลตฟอร์ม Embedded Linux ของ 8devices ที่ติดตั้งมาจากโรงงาน โดยมีฟีเจอร์พร้อมใช้งานหลายรายการ เช่น การกระจายข้อมูลไร้สายแบบทิศทางเดียว (unidirectional หรือไม่ใช้ ACK) เพื่อเพิ่มความเสถียรของลิงก์ในสภาพแวดล้อม RF ที่มีสัญญาณหนาแน่น รวมถึงฟังก์ชัน frequency hopping ที่ใช้ช่วงความถี่ที่มีอยู่เพื่อหลีกเลี่ยงสัญญาณรบกวนเฉพาะจุด นอกจากนี้ยังรองรับการผสานการทำงานกับ Meshmerize (เป็นออปชันในรุ่น Maca-M) สำหรับความสามารถด้านเครือข่าย เช่น multi-path routing และการจัดลำดับความสำคัญของทราฟฟิก ช่วยให้เครือข่ายของโดรนหรือหุ่นยนต์สามารถเลือกเส้นทางส่งข้อมูลที่เหมาะสมที่สุดได้โดยอัตโนมัติและขยายระบบได้อย่างยืดหยุ่น อีกทั้งบริษัทยังเปิดให้ผู้ใช้ควบคุมการตั้งค่าทั้งหมดในช่วงความถี่ที่ขยายเป็น 2152–2852 MHz ได้อย่างครบถ้วน ผ่านทั้ง Web-based GUI และ CLI สำหรับการบริหารจัดการระบบ

ก่อนหน้านี้เราเคยกล่าวถึงเกตเวย์ระยะไกลหลายรุ่น เช่น EDATEC ED-GWL2110, RAKwireless WisGate Soho Pro RAK7267 และอื่น ๆ ซึ่งทั้งหมดใช้เทคโนโลยี LoRa ในตอนแรกเราคิดว่า Maca 2 ใช้เทคโนโลยีลักษณะเดียวกัน แต่แทนที่จะใช้แนวคิดการสื่อสารแบบกระจายสเปกตรัมพลังงานต่ำของ LoRa ทาง Maca 2 เลือกใช้แนวทางกำลังส่งสูงและประสิทธิภาพการใช้สเปกตรัม โดยมีกำลังส่งสูงสุดถึง 39 dBm (ประมาณ 8 วัตต์รวม) ซึ่งสูงกว่าอุปกรณ์ Wi-Fi หรือ LoRa ทั่วไปอย่างมาก และด้วยการลดความกว้างช่องสัญญาณ Wi-Fi ลงเหลือเพียง 1.5 MHz ทำให้พลังงานถูกรวมอยู่ในช่วงความถี่ที่แคบลง ช่วยเพิ่มอัตราส่วนสัญญาณต่อสัญญาณรบกวนในระยะไกลได้อย่างมีนัยสำคัญ เมื่อผสานกับ 2×2 MIMO เพื่อรักษาความเสถียรของลิงก์และอัตราการรับส่งข้อมูล Maca 2 จึงเหมาะจะอธิบายว่าเป็น “Super Wi-Fi” สำหรับโดรน ที่ต้องการสตรีมข้อมูลในระยะหลายสิบกิโลเมตร ขณะที่ LoRa ยังคงเหมาะสมกว่าสำหรับงานเซนเซอร์ที่ต้องการอัตราข้อมูลต่ำ โดยครั้งล่าสุดที่เราเขียนถึงวิทยุระยะไกลพิเศษคือกรณีของ Ligowave LigoPTP ซึ่งเป็นบริดจ์เชื่อมไร้สายแบบจุดต่อจุดที่รองรับระยะทางสูงสุด 100 กม. สำหรับการเชื่อมต่อระหว่างอาคารหรือเมือง แต่ยังไม่ใช่อุปกรณ์ที่ออกแบบมาสำหรับโดรนและหุ่นยนต์โดยตรง
Maca 2 Development Kit ประกอบด้วยตัววิทยุ Maca 2, บอร์ดอินเทอร์เฟซ, สาย RF พร้อมสายอากาศ 2 เส้น, อะแดปเตอร์ไฟพร้อมสาย ACล สายไฟและสาย Ethernet, และพัดลมระบายความร้อน พร้อมใช้งานสำหรับการทดสอบและพัฒนาได้ทันที
บริษัทระบุว่า Maca 2 เป็นโซลูชัน “คุ้มค่า” เมื่อเทียบกับอุปกรณ์ระยะไกลระดับเดียวกัน แต่ยังไม่เปิดเผยราคา ปัจจุบันเปิดให้พรีออเดอร์แล้ว โดยคาดว่าจะเริ่มการผลิตใน เดือนเมษายน 2026 มีให้เลือก 3 รุ่น: Maca 2 (รุ่นมาตรฐาน), Maca 2 Development Kit และรุ่น Maca 2-NE (ไม่มีเคส สำหรับงานออกแบบที่ต้องการความกะทัดรัด) สามารถดูข้อมูลเพิ่มเติมได้จากหน้าเว็บไซต์สินค้าและข่าวประชาสัมพันธ์
แปลจากบทความภาษาอังกฤษ : 8devices Maca 2 – A ultra-long-range data radio with 80km range for drones and robotics

บรรณาธิการข่าวและบทความภาษาไทย CNX Software ได้มีความสนใจในด้านเทคโนโลยี โดยเฉพาะ Smart Home และ IoT



